一、股权激励目的
- 进一步完善公司的薪酬激励体系,使高中级管理人员、核心技术人员和业务骨干的利益与公司的利益挂钩,激励他们为公司创造长期价值。
- 吸引和保留关键技术人才,增强公司竞争实力,促进公司持续健康发展。
二、股权激励的原则
- 公开、公平、公正原则。
- 激励机制与约束机制相结合的原则,即个人的长远利益和公司的长远利益及价值增长相联系,收益与风险共担。
- 存量不动,增量激励的原则,即在公司资产保值增值的前提下,在净资产增值中解决奖励股份的来源问题。
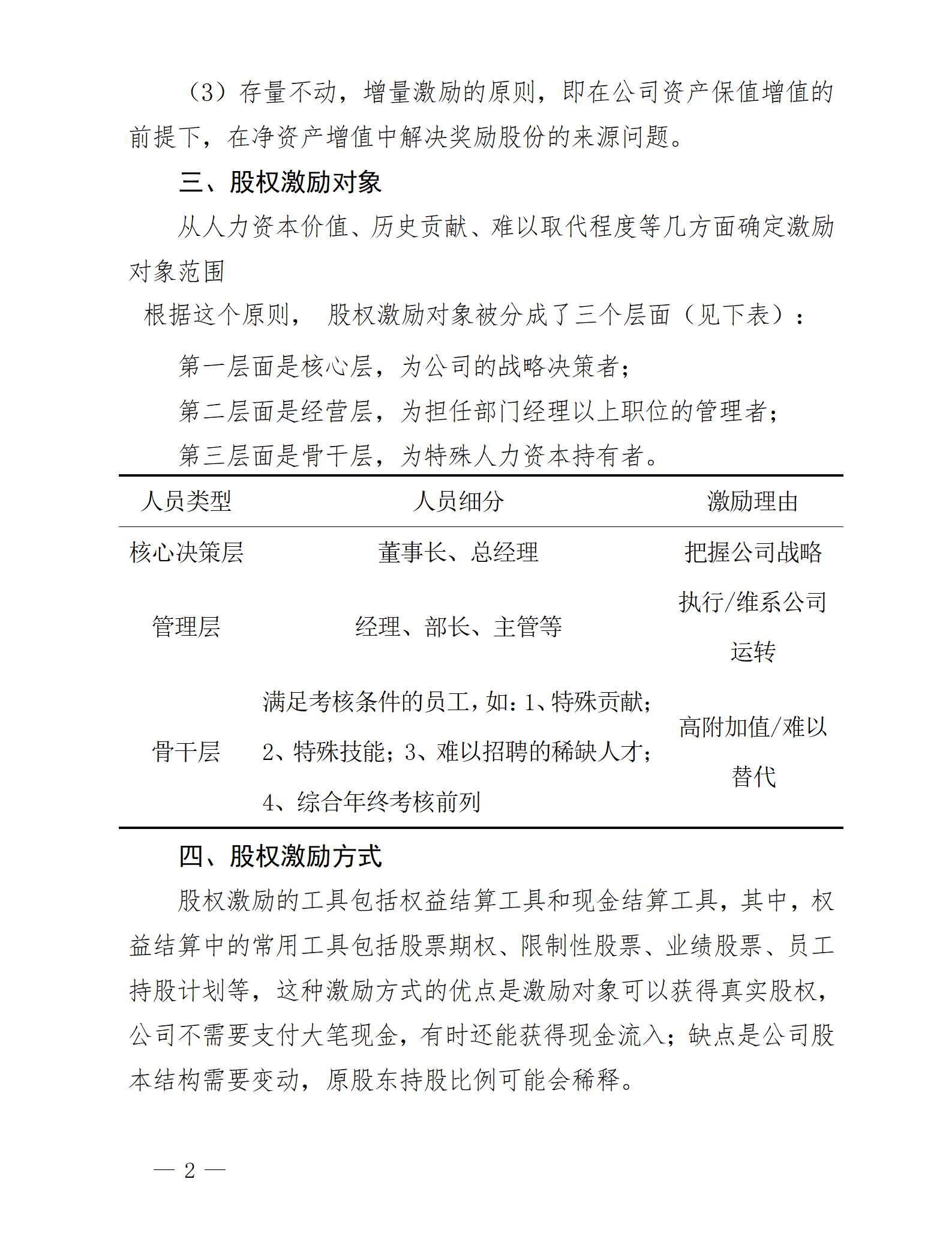
三、股权激励对象
从人力资本价值、历史贡献、难以取代程度等几方面确定激励对象范围
根据这个原则, 股权激励对象被分成了三个层面(见下表):
第一层面是核心层,为公司的战略决策者;
第二层面是经营层,为担任部门经理以上职位的管理者;
第三层面是骨干层,为特殊人力资本持有者。
| 人员类型 | 人员细分 | 激励理由 |
| 核心决策层 | 董事长、总经理 | 把握公司战略 |
| 管理层 | 经理、部长、主管等 | 执行/维系公司运转 |
| 骨干层 | 满足考核条件的员工,如:1、特殊贡献;2、特殊技能;3、难以招聘的稀缺人才;4、综合年终考核前列 | 高附加值/难以替代 |
四、股权激励方式
股权激励的工具包括权益结算工具和现金结算工具,其中,权益结算中的常用工具包括股票期权、限制性股票、业绩股票、员工持股计划等,这种激励方式的优点是激励对象可以获得真实股权,公司不需要支付大笔现金,有时还能获得现金流入;缺点是公司股本结构需要变动,原股东持股比例可能会稀释。
现金结算中的常用工具包括股票增值权、虚拟股票计划、利润分红等,其优点是不影响公司股权结构,原有股东股权比例不会造成稀释。缺点是公司需要以现金形式支付,现金支付压力较大。而且,由于激励对象不能获得真正的股权,对员工的激励作用有所影响。
确定激励方式,应综合考虑员工的人力资本价值、敬业忠诚度、员工出资意愿及公司激励力度等方面。在结合公司实际情况的基础之上,可考虑如下激励方式:
对于人力资本价值高且忠诚度高的员工,采用实股或期股激励方式,以在员工身上实现经营权与所有权的统一;
对于不愿出资的员工,可以采用分红权激励和期权激励,以提升员工参与股权激励的积极性。
结合公司与激励对象现实需求的基础上采用契合公司实际需求的激励方案。
| 激励工具 | 有关特征 | ||||||
| 性质 | 分红权 | 增值权 | 决策权 | 出资 | 退出 | 适合情况 | |
| 1、业绩奖金/干股 | 虚拟股权 | √ | × | × | × | 容易 | 公司成熟、利润稳定 |
| 2、期权/增值权 | 一种权利 | × | √ | × | × | 容易 | 公司前景好、发展空间大、但暂无利润/现金流紧张 |
| 3、期股 | 虚拟股权 | √ | √ | √ | 容易 | 公司发展空间大、有利润 | |
| 4、实股 | 真实股权 | √ | √ | √ | √ | 复杂 | 适用初创/关键时期的公司公司核心高管/老员工 |
- 股权激励的股份来源
现金结算类的股权激励方式,不涉及公司实际股权激励,故不存在股份来源问题。
权益类股权激励方式中的股份来源:
- 原始股东出让公司股份。如果以实际股份对公司员工实施激励,一般由原始股东,通常是大股东向股权激励对象出让股份。根据支付对价的不同可以分为两种情形:其一为股份赠予,原始股东向股权激励对象无偿转让一部分公司股份(需要考虑激励对象个人所得税问题);其二为股份出让,出让的价格一般以企业注册资本或企业净资产的账面价值确定。
- 采取增资的方式,公司授予股权激励对象以相对优惠的价格参与公司增资的权利。
需要注意的是,在股权转让或增资过程中要处理好原始股东的优先认购买权问题。公司可以在股东会对股权激励方案进行表决时约定其他股东对与股权激励有关的股权转让与增资事项放弃优先购买权。
六、股权激励的资金来源
在现金结算的情况下,公司需要根据现金流量情况合理安排股权激励的范围、标准,避免给公司的正常经营造成资金压力。而在权益结算的情况下,除公司或老股东无偿转让股份外,股权激励对象也需要支付一定的资金来受让该部分股权。根据资金来源方式的不同,可以分为以下几种:
- 激励对象自有资金。在实施股权激励计划时,激励对象是以自有资金购入对应的股份。由于员工的支付能力通常都不会很高,因此,需要采取一些变通的方法,比如,在股权转让中采取分期付款的方式,而在增资中则可以分期缴纳出资或者由大股东提供借款方式。
- 提取激励基金。为了支持股权激励制度的实施,公司可以建立相应基金专门用于股权激励计划。公司从税后利润中提取法定公积金后,经股东会或者股东大会决议,还可以从税后利润中提取任意公积金用于股权激励。公积金既可以用于现金结算方式的股权激励,也可以用于权益结算方式的股权激励。
七、股权激励周期
若要产生长期激励效用,股权激励需要分阶段进行,以确保激励对象的工作激情能够得以延续。
一般可以将股权激励的授予期设为3年,例如针对期股方式,可按3:3:4的比例,每年1次,分3次授予完毕,同期股权的解锁及期权的兑现亦分3年期实施,这样,一项股权激励计划的全部完成就会延续6年;针对利润分红激励方式,每年进行1次分红,同时由公司存留一定比例的分红份额,待第3个年度返还,并以此类推。
之所以采用上述机制,其原因在于,在激励的同时施加必要的约束:增加离职成本,强化长期留人的效用。
| 员工入股周期 | |||||
| 第一年 | 第二年 | 第三年 | 第四年 | 第五年 | 第六年 |
| 锁定期 | |||||
| 考察期 | 期股奖励 | 期股转实股/兑现/继续持有 | |||
八、确定退出机制,避免法律纠纷
为规避法律纠纷,在推行股权激励方案前应事先明确退出机制。针对不同的激励方式,分别采用不同的退出机制。
- 针对现金结算类激励方式,可从三个方面界定退出办法:
- 对于合同期满、法定退休等正常的离职情况,已实现的激励成果归激励对象所有,未实现部分则由企业收回。若激励对象离开企业后还会在一定程度上影响企业的经营业绩,则未实现部分也可予以保留,以激励其能继续关注公司的发展。
- 对于辞职、辞退等非正常退出情况,除了未实现部分自动作废之外,已实现部分的收益可归属激励对象所有。
- 若激励对象连续几次未达到业绩指标,则激励资格自动取消,即默认此激励对象不是公司所需的人力资本,当然没有资格获取人力资本收益。
- 针对权益结算类激励方式,可从以下三方面界定相关退出办法:
1、针对直接实股激励方式,激励对象直接获得实际股权,成为公司真正的股东。要根据股权激励协议约定的强制退出条款而要求激励对象转让股权存在较大困难,需要明确以下事项:
(一)关于强制退股规定的效力
在激励对象取得公司实际股权后应当变更公司章程,章程对公司及股东均有约束力。变更后的章程应规定特定条件满足时某股东应当强制退股,该规定可以视作全体股东的约定。在该条件满足时,特定股东应当退股。
同时应注意在公司存续过程中修改章程,并规定强制退股条件,则要分别情况看待。对于赞成章程修改的股东来说,在他满足强制退股条件时,章程的规定对他有效;对于反对章程修改的股东来说,即使章程已通过,强制退股的规定对他不具有效力。
在此应注意:股东资格只能主动放弃,不能被动剥夺。章程或激励协议通过特殊约定强制退股条款,可能因违反法律关于股东不得抽逃出资的强制性规定而被认定无效,对激励对象仅起到协议约束的效果。
(二)退股的转让价格或回购价格
股权激励协议中一般规定了强制退出的股份的转让价格/回购价格计算方法。退出股份价格经常约定为激励对象原始购买价格或原始购买价格加利息的作价。但资产收益是股东的固有权利,不能被强制剥夺,资产收益体现在利润分配、剩余资产分配和转让股份获益三方面。股东退股有权以市场价值作价。再者,在公司亏损时,如再以原价或原价加利息作价,则对其他股东不公平或涉嫌抽逃。
因此,在股权激励设计方案中对退股的转让价格约定为公司实际账面净资产价值或市场公允价值较为妥当。
(三)协议能否规定只向特定股东转让
上述规定往往会侵犯了其他股东的优先购买权,优先购买权也是股东的固有权利,非经其事先同意,不得被剥夺。因此在股权激励协议中约定或另行出具其他股东承诺放弃优先购买权。
| 情况 | 期股处理办法(锁定期) | 实股处理办法 |
| 1.激励对象因自身原因与公司提前解除劳动合同而离职。2.激励对象存在失职、违法违规、损害公司利益等情形而对其予以停职或开除。 | 公司按激励对象的本金收公司按激励对象的本金收回期股 | 转让给持股公司普通合转让给持股公司普通合伙人指定的对象,转让价格为原始出资额 |
| 3.激励对象因公司人员调整而被辞退4.合同到期,双方友好协商不再续约 | 公司收回期股,给予原始出资额和增值收益,分三年支付,每年三分之一付,每年三分之一 | 转让给持股公司普通合转让给持股公司普通合伙人指定的对象,按照上年未每股净资产计算,分三年支付,每年三分之一三年支付,每年三分之一 |
| 5.激励对象因退休而离职。6.激励对象丧失劳动能力而离职。 | 公司按当期股价收回期股,分三年支付,每年三分之一 | 继续持有6年, 6年后转让给持股公司普通合伙人指定的对象,按照公允价值计算,分三年支付,每年三分之一 |
| 7.其他情况 | 董事会决议 | 合伙人会议裁决 |
九、股权激励中的税收问题
股权激励过程中涉及的税收问题主要体为以下两方面:
(一)公司股权激励支出能否在公司成本中列支
我国目前未对非上市公司股权激励过程中的税收问题作出明确规定,但在相关条例中可以找到一定依据。《中华人民共和国企业所得税法实施条例》第三十四条规定“企业发生的合理的工资薪金支出,准予扣除。前款所称工资薪金,是指企业每一纳税年度支付给在本企业任职或者受雇的员工的所有现金形式或者非现金形式的劳动报酬,包括基本工资、奖金、津贴、补贴、年终加薪、加班工资,以及与员工任职或者受雇有关的其他支出。”同时国家税务总局在《关于我国居民企业实行股权激励计划有关企业所得税处理问题的公告》第三款规定“在我国境外上市的居民企业和非上市公司,凡比照《管理办法》的规定建立职工股权激励计划,且在企业会计处理上,也按我国会计准则的有关规定处理的,其股权激励计划有关企业所得税处理问题,可以按照上述规定执行。”
根据上述条例的规定,非上市公司的股权激励支出,可以在公司成本中列支,但要区别对待:
针对股权激励计划实行后立即可以行权的,确定作为当年公司工资薪金支出,依照税法规定进行税前扣除;
针对股权激励计划实行后,需待一定服务年限或者达到规定业绩条件(以下简称等待期)方可行权的,公司等待期内会计上计算确认的相关成本费用,不得在对应年度计算缴纳企业所得税时扣除。在股权激励计划可行权后,公司方可根据该股票实际行权时的公允价格与当年激励对象实际行权支付价格的差额及数量,计算确定作为当年公司工资薪金支出,依照税法规定进行税前扣除
(二)激励对象获得的股权激励份额的税收问题
国家税务总局《关于个人认购股票等有价证券而从雇主取得折扣或补贴收入有关征收个人所得税问题的通知》(国税发〔1998〕9号)规定,在中国负有纳税义务的个人(包括在中国境内有住所和无住所的个人)认购股票等有价证券,因其受雇期间的表现或业绩,从其雇主以不同形式取得的折扣或补贴(指雇员实际支付的股票等有价证券的认购价格低于当期发行价格或市场价格的数额),属于该个人因受雇而取得的工资、薪金所得,应在雇员实际认购股票等有价证券时,按照《中华人民共和国个人所得税法》(以下称税法)及其实施条例和其他有关规定计算缴纳个人所得税。上述个人在认购股票等有价证券后再行转让所取得的所得,属于税法及其实施条例规定的股票等有价证券转让所得,适用有关对股票等有价证券转让所得征收个人所得税的规定。
(三)激励对象获得的股权激励份额的税收问题
国家税务总局《关于个人认购股票等有价证券而从雇主取得折扣或补贴收入有关征收个人所得税问题的通知》(国税发〔1998〕9号)规定,在中国负有纳税义务的个人(包括在中国境内有住所和无住所的个人)认购股票等有价证券,因其受雇期间的表现或业绩,从其雇主以不同形式取得的折扣或补贴(指雇员实际支付的股票等有价证券的认购价格低于当期发行价格或市场价格的数额),属于该个人因受雇而取得的工资、薪金所得,应在雇员实际认购股票等有价证券时,按照《中华人民共和国个人所得税法》(以下称税法)及其实施条例和其他有关规定计算缴纳个人所得税。上述个人在认购股票等有价证券后再行转让所取得的所得,属于税法及其实施条例规定的股票等有价证券转让所得,适用有关对股票等有价证券转让所得征收个人所得税的规定。
十、其他
- 股权激励决定流程:
股东会:表决方案
董事会/总经理:审议方案、激励对象入选资格;批准业绩指标
总经理/考核委员会/激励小组:激励对象提名/拟定业绩指标
- 考核规则:
公司层面考核:根据发展阶段和预期战略目标由董事会确定权重,根据利润、项目进度等确定指标。
个人层面考核:个人考核指标是公司层面考核指标的分解,其目的是为了确保公司经营目标的达成。核心决策层/决策层的考核办法由董事会确定,并签订《业绩合同》进行明确规定。其他岗位的分项考核采用打分制,例如综合考核成绩划分为A、B、C、D四等。A为优秀,B为良好,C为合格,D为不合格。
- 调整机制
激励对象职位发生变化:在激励期内,若激励对象职位发生变换,参照新岗位的激励标准增加或者减少激励股。
某某公司
年月日
公司追加投入或引进风投:激励对象持有股的激励股数量不变,但持股比例稀释。







评论留言