首页
所有分类
电子书刊
精品模版
博客
导航
加入VIP
登录
注册
刑诉法第48条精读|律师保密特权遇到杀人计划怎么办
《刑事诉讼法》第四十八条 辩护律师对在执业活动中知悉的委托人的有关情况和信息,有权予以保密。但是,辩护律师在执业活动中知悉委托人或者其他人,准备或者正在实施危害国家安全、公共安全...
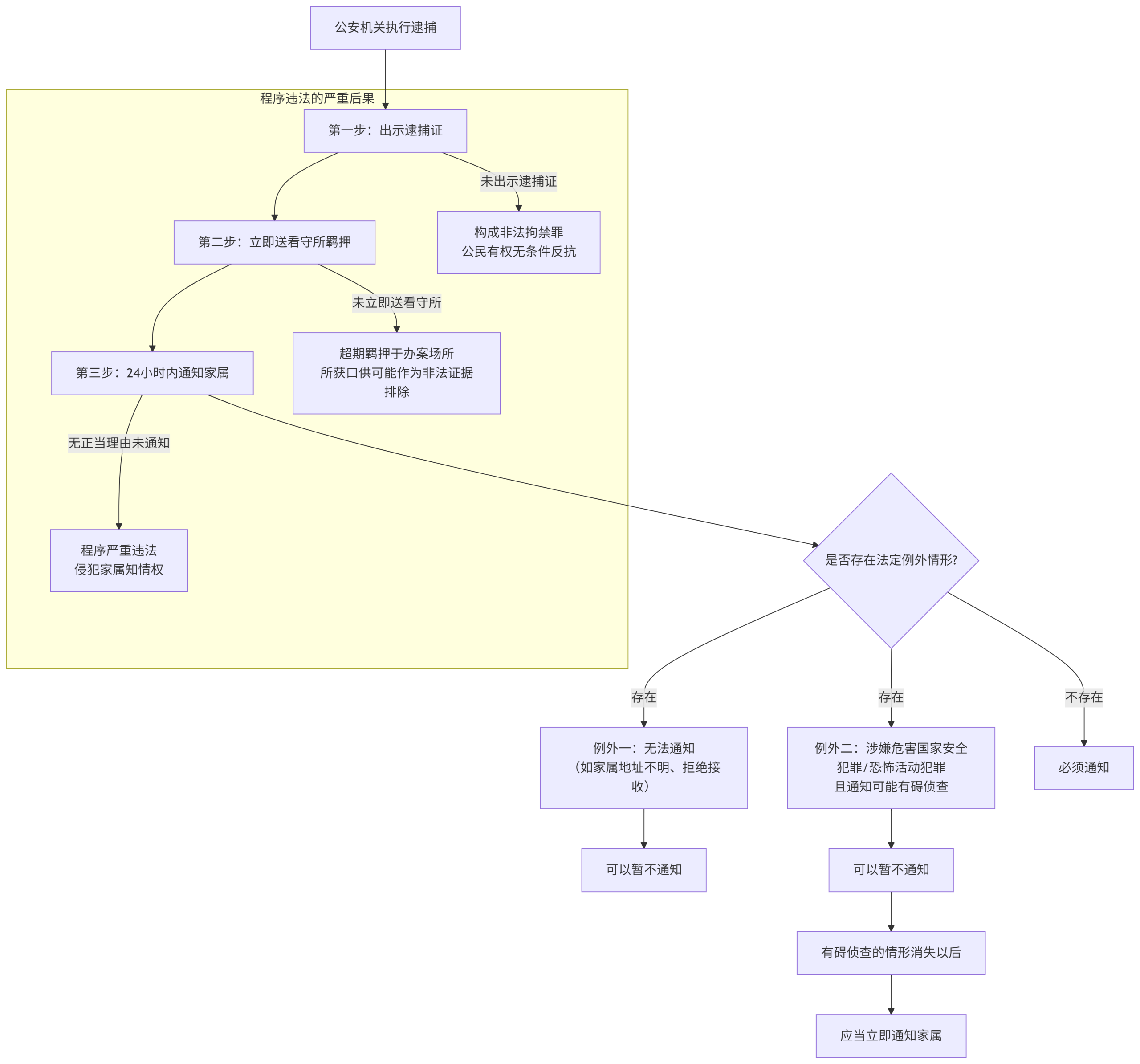
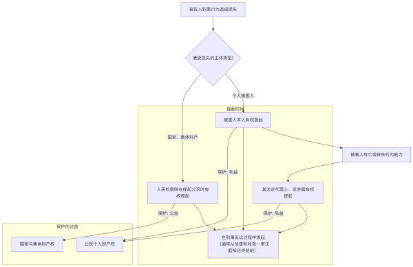
从逮捕执行到通知家属的完整法定流程
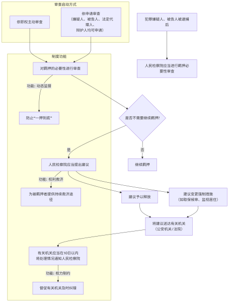
人民检察院在逮捕后启动羁押必要性审查的两种方式、审查后的处理结果以及有关机关必须履行的反馈义务,形成了一个完整的监督闭环
公安机关对不批捕决定寻求救济的完整路径
强制措施法定期限届满后,通过公权主动履职与私权主动触发两条路径,最终达到解除或变更措施目的的运行过程
刑诉法第48条精读|律师保密特权遇到杀人计划怎么办
从逮捕执行到通知家属的完整法定流程
人民检察院在逮捕后启动羁押必要性审查的两种方式、审查后的处理结果以及有关机关必须履行的反馈义务,形成了一个完整的监督闭环
公安机关对不批捕决定寻求救济的完整路径
强制措施法定期限届满后,通过公权主动履职与私权主动触发两条路径,最终达到解除或变更措施目的的运行过程
最新
最热
一个层次分明、依次递进的送达规则体系,其核心逻辑如下图所示,旨在穷尽直接交付的可能性后,才启动替代性或强制性的送达方式,以平衡效率与公正
394
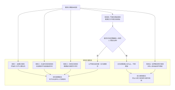
刑事诉讼法中期间计算的五大核心规则及其内在逻辑,特别突出了对权利保障与权力限制的双重考量
433
人民法院审理附带民事诉讼案件时的两种核心处理方式及其适用逻辑
297
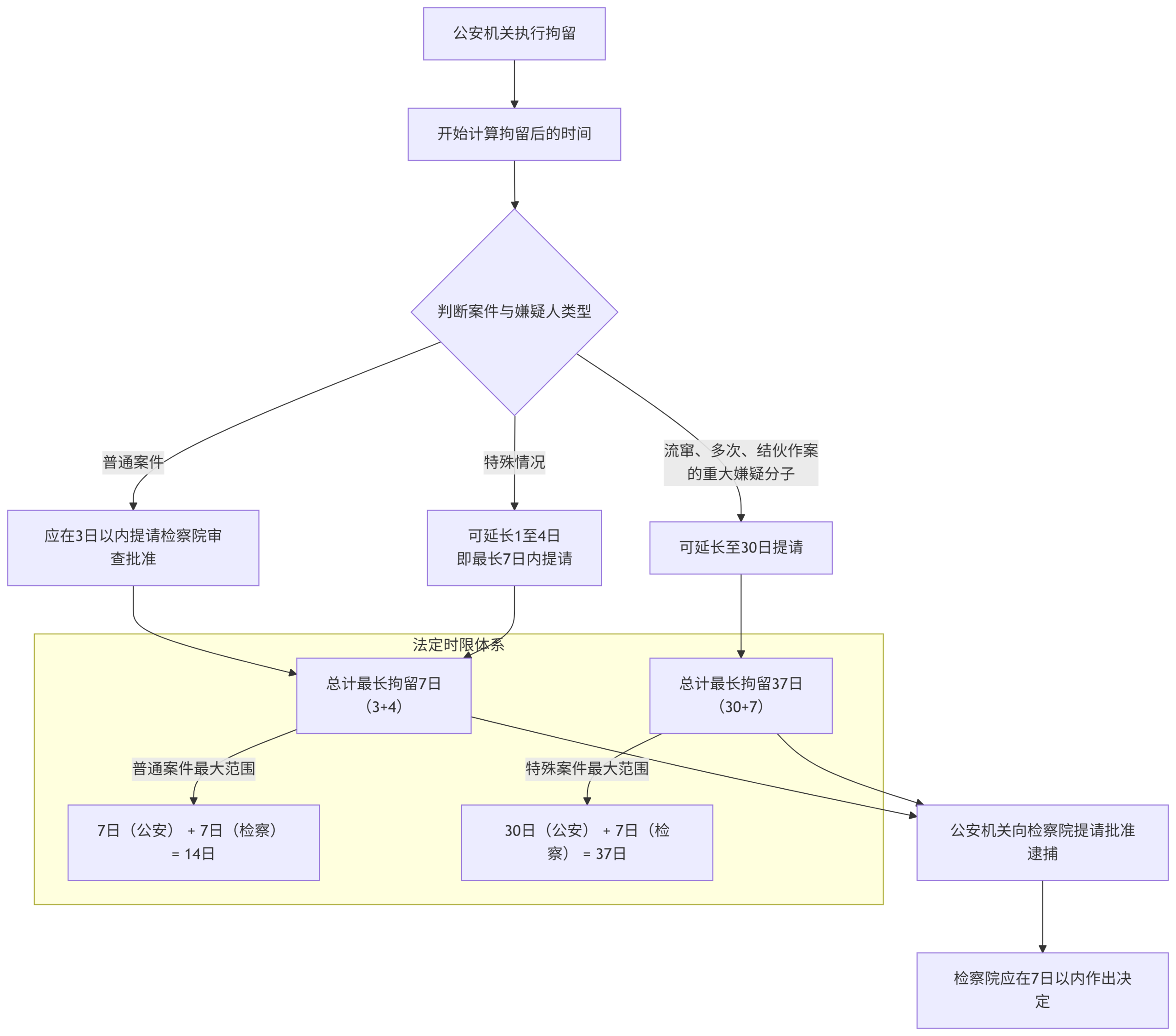
哪些主体有权在何时提起附带民事诉讼以及不同主体所代表的利益范围
279
刑事附带民事诉讼中财产保全的两种启动方式、核心目的及所遵循的法律规则体系
344
强制措施法定期限届满后,通过公权主动履职与私权主动触发两条路径,最终达到解除或变更措施目的的运行过程
546
办案机关在羁押期限届满案件仍未办结时必须遵循的两步处理逻辑
537
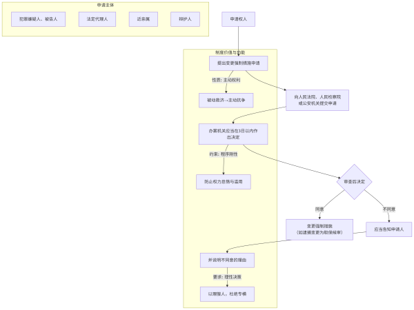
申请变更强制措施的全过程,明确了各方主体的权利、义务及程序走向
517
人民检察院在逮捕后启动羁押必要性审查的两种方式、审查后的处理结果以及有关机关必须履行的反馈义务,形成了一个完整的监督闭环
656
你是否愿意认罪认罚?应该如何回答!
433
证据资格的构成要件
280
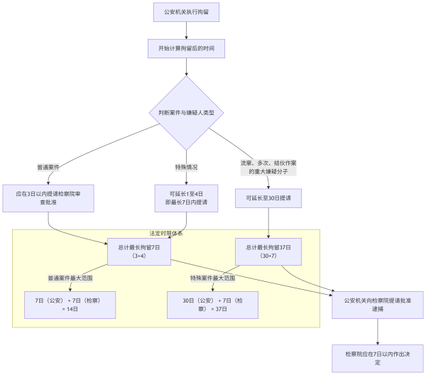
公安机关在拘留后必须遵循的提请批准逮捕的时限规定以及不同情形下的具体期限计算
471
公安机关对不批捕决定寻求救济的完整路径
645
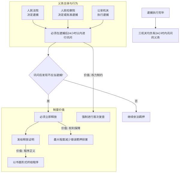
公、检、法三机关在逮捕后24小时内必须履行的法定义务
438
从逮捕执行到通知家属的完整法定流程
693
人民检察院对提请批准逮捕案件审查后的三种处理路径及其后续的法律程序
391
刑诉法第86条精读|:抓错人怎么办?24小时内必须放!
459
刑诉法第48条精读|律师保密特权遇到杀人计划怎么办
1K+
在线客服
我们将24小时内回复。
2026-05-08 19:55:39
您好,有任何疑问请与我们联系!
您的工单我们已经收到,我们将会尽快跟您联系!
业务咨询
市场合作
其他事宜
手机
邮箱
提交
取消
[任律]
13269834225
[法律任]
228969800@qq.com
[法律任]
228969800
legal-ren
[]
注:点击复制微信号并打开微信APP,添加好友后进行聊天。
选择聊天工具: