首页
所有分类
电子书刊
精品模版
博客
导航
加入VIP
登录
注册
>
博客
>
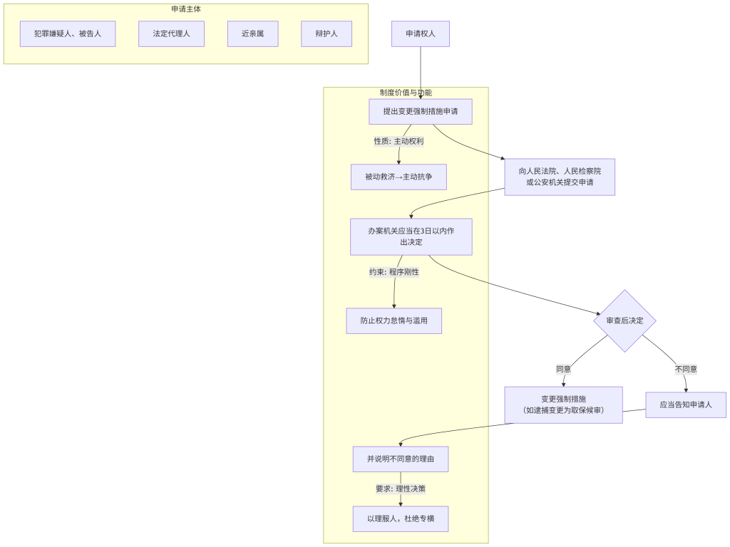
申请变更强制措施的全过程,明确了各方主体的权利、义务及程序走向
legal-ren
518
0
相关的
刑事诉讼法中期间计算的五大核心规则及其内在逻辑,特别突出了对权利保障与权力限制的双重考量
证据资格的构成要件
人民检察院在逮捕后启动羁押必要性审查的两种方式、审查后的处理结果以及有关机关必须履行的反馈义务,形成了一个完整的监督闭环
办案机关在羁押期限届满案件仍未办结时必须遵循的两步处理逻辑
评论留言
取消回复
在此浏览器中保存我的显示名称、邮箱地址和网站地址,以便下次评论时使用。
提交评论
热门文章
刑诉法第48条精读|律师保密特权遇到杀人计划怎么办
1241
从逮捕执行到通知家属的完整法定流程
694
人民检察院在逮捕后启动羁押必要性审查的两种方式、审查后的处理结果以及有关机关必须履行的反馈义务,形成了一个完整的监督闭环
656
公安机关对不批捕决定寻求救济的完整路径
645
强制措施法定期限届满后,通过公权主动履职与私权主动触发两条路径,最终达到解除或变更措施目的的运行过程
546
微海报
分享
在线客服
我们将24小时内回复。
2026-05-08 20:55:21
您好,有任何疑问请与我们联系!
您的工单我们已经收到,我们将会尽快跟您联系!
业务咨询
市场合作
其他事宜
手机
邮箱
提交
取消
[任律]
13269834225
[法律任]
228969800@qq.com
[法律任]
228969800
legal-ren
[]
注:点击复制微信号并打开微信APP,添加好友后进行聊天。
选择聊天工具:
评论留言