首页
所有分类
电子书刊
精品模版
博客
导航
加入VIP
登录
注册
>
博客
>
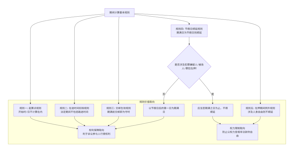
刑事诉讼法中期间计算的五大核心规则及其内在逻辑,特别突出了对权利保障与权力限制的双重考量
legal-ren
434
0
相关的
你是否愿意认罪认罚?应该如何回答!
公安机关在拘留后必须遵循的提请批准逮捕的时限规定以及不同情形下的具体期限计算
人民法院审理附带民事诉讼案件时的两种核心处理方式及其适用逻辑
申请变更强制措施的全过程,明确了各方主体的权利、义务及程序走向
评论留言
取消回复
在此浏览器中保存我的显示名称、邮箱地址和网站地址,以便下次评论时使用。
提交评论
热门文章
刑诉法第48条精读|律师保密特权遇到杀人计划怎么办
1242
从逮捕执行到通知家属的完整法定流程
695
人民检察院在逮捕后启动羁押必要性审查的两种方式、审查后的处理结果以及有关机关必须履行的反馈义务,形成了一个完整的监督闭环
656
公安机关对不批捕决定寻求救济的完整路径
646
强制措施法定期限届满后,通过公权主动履职与私权主动触发两条路径,最终达到解除或变更措施目的的运行过程
546
微海报
分享
在线客服
我们将24小时内回复。
2026-05-08 20:55:26
您好,有任何疑问请与我们联系!
您的工单我们已经收到,我们将会尽快跟您联系!
业务咨询
市场合作
其他事宜
手机
邮箱
提交
取消
[任律]
13269834225
[法律任]
228969800@qq.com
[法律任]
228969800
legal-ren
[]
注:点击复制微信号并打开微信APP,添加好友后进行聊天。
选择聊天工具:
评论留言